What do we plan to accomplish by doing bench trials?
Read MoreOne of the myriad of lab tests taught at UC Davis was the ABV (Alcohol by Volume) using the bench distillation apparatus.
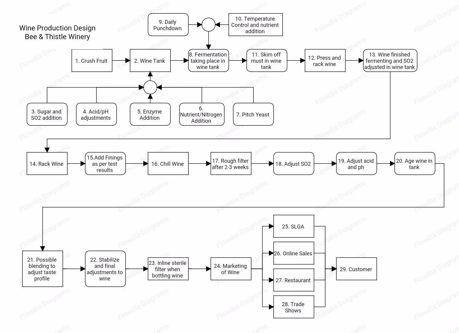
Read MoreOne requirement to obtaining our manufacturer’s license is to submit a Process Design folder which outlines the steps we will be taking to make wine. The information below is part of our Policy and Procedures and is meant to illustrate the various steps required to produce a top quality wine.
Read MoreThis week, we will discuss the relative merits of screw caps versus corks.
Read MoreGrape and other fruit juices are different in composition so Winemakers make adjustments to get a certain pH, and a certain level of acid in their finished wines.
Read MoreThe Ladybug was first introduced to North America during 1916 from Asia (Japan and Korea). They are actively sold and marketed as a form of bio-control against aphids and some small soft-bodied pests. While it has proven very efficient in certain pest control, MALB (multi-coloured Asian Lady Beetle) adults are not ideal to have in wine!
Read MoreThe short answer is because they can.
Read MoreMy professional Winemaking career began with achieving the Winemaker designation through UC Davis and then venturing into Haskap Fruit wine. Follow along as we develop test batches and then full tanks of Haskap and Rhubarb Fruit wine.
Read More